HOME
PRODUCTS
Stainless Steel
Stainless Steel Sheet/Plate
Stainless Steel Coil/Strip
Stainless Steel Pipe/Tube
Stainless Steel Bar/Rod
Alloy
Nickel
Hastelloy
Monel
Inconel
Titanium
Carbon Steel
Carbon Steel Sheet/Plate
Carbon Steel Coil/Strip
Carbon Steel Pipe/Tube
Carbon Steel Bar/Rod
Carbon Steel Profile
Galvanized Steel
Galvanized Steel Sheet/Plate
Galvanized Steel Coil/Strip
Galvanized Steel Pipe/Tube
Aluminum
Aluminum Sheet/Plate
Aluminum Coil/Strip
Aluminum Pipe/Tube
Aluminum Bar/Rod
Copper
Oxygen-free Copper Rod
Copper Sheet/Plate
Copper Coil/Strip
Copper Pipe/Tube
Copper Bar/Rod
ABOUT US
COMPANY PROFILE
CERTIFICATE
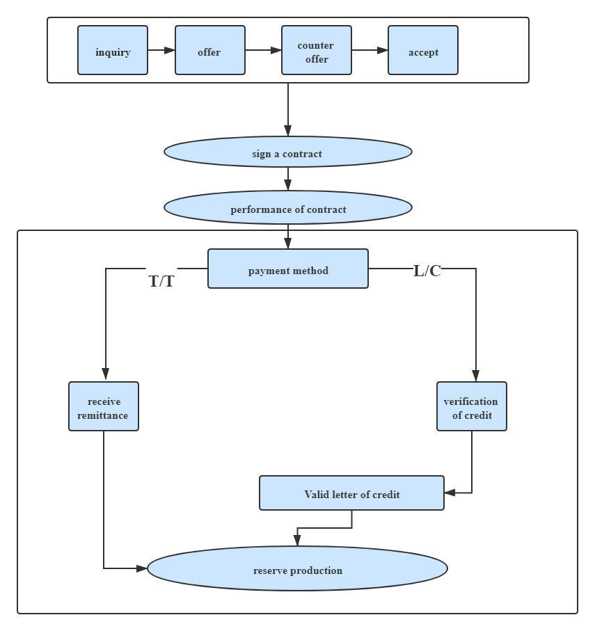
SALES WORK FLOW
APPLICATION
STAINLESS STEEL GRADES
FAQ
NEWS
CONTACT US
Based on our 15 years of experience, we have summarized the sales flow chart of Tianjin Tisco , please follow our steps to purchase!